重要通知:考研预报名9月24日9时开启!
明日就要预报名了,你是否准备好了呢?每年都有很多人因为不了解预报名和正式报名的具体内容,导致在报名中出现很多问题。

预报名介绍
什么是预报名?
预报名是针对应届毕业生的,一般在9月份进行,主要是为了分流,防止正式报名的服务器崩溃。
再者,应届生缺乏经验,可以通过预报名提前熟悉报名流程。如果预报名时信息有误,可在正式报名期间修改,在正式报名时不修改则相当于报名成功。
一定要预报名吗?
考研预报名原本是仅针对应届生开放的,但有的省份往届生也能报,注意到时看通知。如果考生不想进行考研预报名也是可以的,但是建议大家能报就报,早报起码可以抢到一个离家近/方便的考点~
预报名时间和入口
预报名入口:中国研究生招生信息网(https://yz.chsi.com.cn/)

预报名具体流程
从2019研招初试网报开始,研招网报系统优化了报考步骤,将网报分为“填写考生信息”和“填写报考信息”两大步骤。
第一步:填写考生信息
考生打开研招网(https://yz.chsi.com.cn/)首页后,用已注册的学信网账号登录网报系统,网报系统将报名分为填写考生信息和填写报考信息2大步骤。
填写报考信息功能只有在报名时间内才可以操作,非报名时间则是灰色不可操作的。

在这个阶段,考生可以参照《2020年统考考生需准备的网报信息》,把个人信息准备在一个word或excel表格里,按照系统提示填写考生信息。

登录之后,需先确认实名信息(此信息来源于学信网实名注册信息,需仔细核对。)
确认实名注册信息后,考生首先要按照《2020年全国硕士研究生招生工作管理规定》要求填写正确的学历(学籍)信息。

一般情况下,学历(学籍)信息是可以快速校验的。如遇网络拥堵等特殊情况,将出现“进行中”的状态,考生可以继续填写考生信息中的其他部分,不影响接下来的操作。
未能通过学历(学籍)网上校验的考生应在招生单位规定时间内完成学历(学籍)核验。
考生信息填写功能已于9月16日开通,可登录网报系统进行考生信息的填写和修改,而不需要赶在网报开始后一次性填完所有报名信息,大大提高了网报效率。
第二步:填写报考信息
阅读页面上出现的《网上报名公告》后,点击“阅读完毕”,继续阅读《考试承诺书》,点击“同意”。



最后,校对所有已填报的信息确认无误后,生成考生报名号,并下载报名信息表。生成报名号后本次报名才为成功;如果选择的报考点采取网上交费,交费成功后才算报名成功。
报名号是现场确认的重要凭证,请考生务必牢记。请多次多地备份报名信息表,以方便现场确认。
预报名注意事项
1.注册账号是免费注册,但是请小伙伴们记好自己用户名和密码。每一个账户注册号只能报名一次,不要多次注册重复报名。并且注册用户直接与报名后对应,在后期信息查询非常重要。
2.报考专业名称前面有“专业学位”字样的为专硕专业,其他为学硕专业。
3.报名过程中,一定要认真阅读各省市招办、招生单位和报考点发布的网报公告。
4.预报名之后生成的报名号一定要牢记。报名号在后期报考点现场确认需要使用,如果遗失可用注册账号密码登录网上报名查询。
5.预报名最容易填写错误信息有:考试地点、报考院校、同一专业多学院招生、全日制与非全日制、定向与非定向,以上信息务必不要出现问题。
6.现役军人报考地方或军队的研究生招生单位,以及地方考生报考军队招生单位,应事先认真阅读了解有关报考规定,遵守保密规定,按照有关规定填报报考信息,不明之处应事先与招生单位联系。
7.请关闭或卸载有窗口拦截功能的软件,例如:IE用户必须关闭“弹出窗口阻止程序”。(关闭方法:打开InternetExplorer,在“工具”菜单中,指向“弹出窗口阻止程序”,然后单击“关闭弹出窗口阻止程序”即可)。
8.网上报名需要填写或选择的内容以及要求,除明确说明可不填写外,其他均为必填选项,考生要提前准备,以免在网报期间由于单个页面停滞时间过长导致报名失败,生成报名号后才为此次网上报名成功。
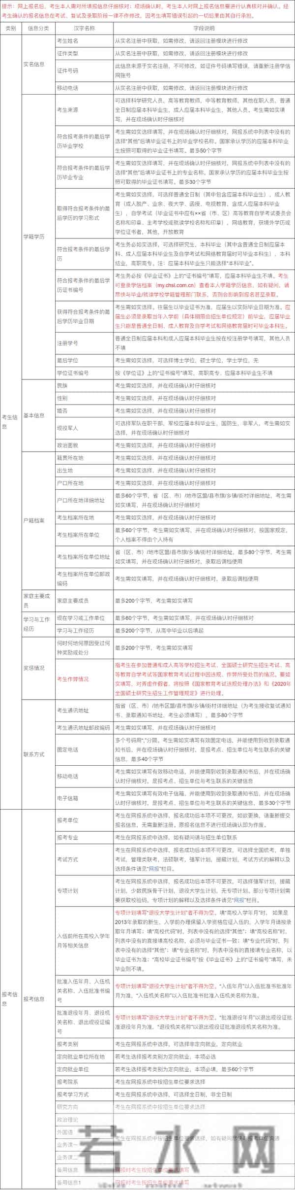
下面给同学们整理了一份2020年考研报名需要填写的信息表,同学可以根据下图提前准备相关信息 ↓ ↓ ↓

预报名常见问题汇总
1.预报名不缴费,正式报名再缴费可以吗?
原则上是可以的,但是有些报考人数多的考点有明文规定,报考点报名人数达到上限,就会关闭考点。
2. 网上支付成功后是否可以修改报名信息?
网上报名时间截止之前,可以修改除“招生单位、报考点、考试方式”等报考关键信息以外的信息。如需修改“招生单位、报考点、考试方式”,需要重新添加报名信息,之前的信息作废。
3.考研报考点与报考单位有何区别?
报考点是指考生选择报名和考试的地点,可以就近选择;报考单位是指考生想报考的高校或科研院所的名称。
4.预报名可以报几个学校?
一个人只可以报一个学校的一个专业。
5.免试生可以报预报名吗?
已被招生单位接收的推荐免试生,不得再报名参加统考,否则将取消推荐免试生资格,列为统考生,所以不能报名。
6.预报名缴费后还可以改专业、学校吗?
生成报名号并缴费即为报名成功,报名成功后不可以修改“招生单位、报考点、考试方式”等关键信息,如果要修改,需要作废前面信息,重新生成报名号,报名费会退回。
7.身份证与户口本地址信息不一致,考生籍贯、户口所在地、出生地应该怎么填?
按照现在确定后的籍贯、户口所在地如实填写。出生地变了的话写以前现在的都行。
8.户口从生源地转到了学校,那么籍贯所在地、出生地、户口所在地、档案所在地有什么区别吗?
籍贯还是写原来的,户口可以写学校的。档案所在地如果是应届生就写高校,否则一般在自己家乡人才市场。
9.户口所在地在县里,如果回户口所在地考试是要在哪儿考呢?
在市级单位的报考点考试,可打电话咨询一下。在户籍所在地、高校所在地、工作单位所在地报考一般是指市级单位的报考点。
10.网上缴费必须是用网银吗?如果是可以用别人的卡缴费吗?
如果需要网上缴费的话,一般一个地区提供一种缴费方式,具体方式要看各省市的要求。只要缴你的费就行,谁来交,用谁的卡都没关系的。
11.怎样判断缴费成功?
首先通过用户名和密码登录到研招网报名系统中查询缴费标志是否已变更为已缴费。然后查看银行卡消费记录,已扣费即已成功缴费,特殊情况下,研招网状态可能没有变为已缴费状态,请不用担心。
12.怎样算预报名成功?
统考网报预报名成功后,会生成9位数字的报名号。如果选择了无需网上缴费省份的报考点的同学,只要生成了报名号就代表报名成功了。 预报名成功的,正式报名可以不用再报,但最好偶尔登进去看看,避免操作或系统故障而报名失败。
13.预报名成功之后还必须要正式报名吗?
如果预报名完成后,不再修改相关信息,这次预报名也是有效的,考生无需重新填报。如果你还想修改相关信息,可以在正式网上报名期间加以修改。
14.MPAcc的考试方式填什么?
填管理类联考,不是统考。
15.报考专业是学校自主命题的,填全国统考吗?
填全国统考,单独考生是指经教育部批准的部分招生单位,为符合特定报名条件的在职人员单独命题的考试。
16.考生来源、取得最后学历形式如何填写?
“考生来源”选择普通全日制应届本科毕业生,则“取得最后学历的学习形式”须是普通全日制。
“考生来源”选择成人应届本科毕业生,则“取得最后学历的学习形式”须是成人教育。
17.非全日制可以报非定向吗?
可以。
18.大学迁过来的集体户口也算本市户籍吗?
算的。
19.今年(2020年)6月毕业,二战参加今年12月份的考试,是属于应届生,还是往届生呢?
属于往届生。
20.考研定向与非定向有什么区别呢?
定向的档案,户口等仍然留在原工作单位,而非定向需要转到院校;定向培养费用由工作单位承担,而非定向的培养费用由报考人员自行承担。
定向不能享受奖学金,助学金等;定向毕业之后需要回原单位工作。
21.往届生可以参加预报名吗?
大多数地区往届生是可以预报名的。根据去年的情况看,北京、河北、山东、江苏、江西、湖南、黑龙江、新疆的往届生可以参加预报名。但四川、安徽、福建、青海、宁夏、广西的往届生不可以参加预报名。而重庆、浙江、湖北、辽宁、内蒙古、甘肃的往届生原则上不可以参加预报名。
22.考试科目信息与学校公布的不一致怎么办?
发现这一问题,请及时向招生单位联系确认。出现这一情况,有可能是招生单位的考试科目出现错误,考生可在与招生单位联系后暂缓报名,请随时关注网报系统,等该问题解决后,再重新填报。
23.暂无工作或学习单位如何填写?
直接填写“无”即可。
24.报名较晚会不会报不上名?
在10月31日22:00报名通道关闭前,都是可以报名的。但是可能出现某个报考点人满了,不能再选的情况。所以,能早点报就早点报。
25.本科学校有两个校区档案地址怎么填?
档案管理中心在哪个校区就填哪个。
26.学校还没出招生简章可以预报名吗?
可以先参考去年的招生简章完成预报名。如果招生简章和专业目录出来后发现有较大变动,可以再删除已有报名信息,重新报名,生成新的报名号。
27.政治面貌应该填写什么?
有同学在报名时间是预备党员(团员),但是考试的时候可能是正式党员(预备党员)了,这个时候政治面貌应该填写什么? 填预备党员(团员),这个没太大影响。
28.报名选项”何时何地何种奖励”包括证书吗?
奖励不包括技能证书。
29.在报名中,某页面为什么无法正常显示?
无法正常显示或选项没有下拉菜单时,建议考生清除浏览器缓存或更换上网环境。由于各地网络环境有差异,提前选好最佳访问方式。关闭其他无关网页、软件,页面有时加载缓慢,请耐心等待页面全部加载后再进行下一步提交,否则可能造成报名失败。或者换一个时间段报名。
30.如何填写家庭主要成员及学习与工作经历?
至少有一行完整填写,可填“无”,但不能空。
31.未获取到学位证书如何填写最后学位项?
应届毕业生或未获得学位的毕业生请选择“无”。
32.考生通讯地址、联系方式重要吗?
十分重要。通讯地址为考生接收复试通知书、录取通知书的有效地址,必须准确填写。联系方式请填写可随时联系的电话。
33.是否一定要打印报名信息表?
报考点或招生单位要求打印就必须打印,建议打印或保存。若无打印条件,一定要记住报名号或将该页面信息保存。
本文标题:重要通知:考研预报名9月24日9时开启!
本文链接:http://www.hniuzsjy.cn/hangye/44975.html
声明:本站所有文章资源内容,如无特殊说明或标注,均为采集网络资源。如若本站内容侵犯了原著者的合法权益,可联系本站删除。
