四年级家长最怕啥?

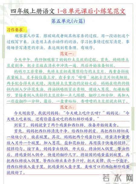
作文拉分!2023秋,全国换新教材,四年级冒出“生活万花筒”写作单元,考试把“真情实感+细节”权重猛提15%,娃一写流水账,立马被甩开10分。

别硬背范文了,现在改卷老师一眼能认出“复制粘贴”,想保分,得“偷师”+“自己长肉”。
新教材不是多几页纸,是把“观察生活”写进课表。
娃今天没话说,明天就交白卷。
海淀老师搞出“三阶法”:先抄好句,再半创作,最后自己写,一周两次小练笔,坚持四周,平均分能涨7分。

人教社小程序上线AI批改,200万家长都在用,拍照上传30秒出分,哪句空、哪句假,标得比老师还细。
别嫌机器冷,它至少不发脾气。
思维导图也别嫌土,画个“时间线+五感词”,娃不会再把“妈妈爱我”写成“妈妈很好”。
实测用了导图的孩子,条理和词汇量直接+23%,卷面一清爽,老师手一松就是两分友情分。

作文早不是“玄学”,是技术活:每天15分钟“偷”一段名家写吃苹果的片段,周末带娃去菜市场转一圈,回来让他写“西红柿吵架”,能写300字就不亏。
一句话,新教材+新评分=旧套路集体阵亡。
想娃不丢分,先让他说人话、写人事、带人味。
——“刚试了三阶法,娃把‘今天我很开心’扩成‘爆米花噼里啪啦,像全班在锅里笑’,老师给划了波浪线,老母亲差点哭了。

”