文网
当前位置:
首页
>
文网
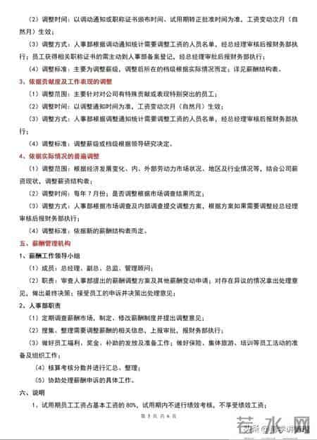
员工薪酬管理制度
时间:2026-02-12
作者:佚名
来源:网络
本文标题:
员工薪酬管理制度
本文链接:http://www.hniuzsjy.cn/wenwang/25697.html
声明:本站所有文章资源内容,如无特殊说明或标注,均为采集网络资源。如若本站内容侵犯了原著者的合法权益,可联系本站删除。
推荐度:
推荐
员工薪酬管理制度
国网东平县供电公司:优化流程,明确职责,确保废旧物资处置高效
千元运动鞋“小修小补”焕新重生 专业球鞋修复店悄然兴起
「国旗下演讲-小学」坚定信念 不负韶华
文网相关文章:
成德眉资315项轻微市场违法拟首违免罚
古典文学 - 孟子:鱼我所欲也
快讯!广东三A专科音乐、美术、体育类第一志愿投档分公布!
新加坡媒体:“我不是机器人”的验证测试曾令人烦躁,如今却变得危险
划重点!26个知识点速读2026年中央一号文件
四年级上册语文——盘古开天地相关知识点及练习题
【诗溢西夏】《渡汉江》
员工薪酬管理制度
宋代一个二流小诗人,却因一首诗名垂千古,被誉为古今绝唱
2026年推荐!这10款商务英语口语软件,发音纠正超有效!
上一篇:
国网东平县供电公司:优化流程,明确职责,确保废旧物资处置高效
下一篇:
没有了!
最新文章
员工薪酬管理制度
国网东平县供电公司:优化流程,明确职责,确保废旧物资处置高效
千元运动鞋“小修小补”焕新重生 专业球鞋修复店悄然兴起
「国旗下演讲-小学」坚定信念 不负韶华
语文课改工作总结范文(精选13篇)
“我爱上了一本书”-读《被讨厌的勇气》有感
关于《论语》,我还欠你五个解释
不完美的世界,恰恰是真实的模样
关于教育的格言你们都知道吗?
北京年度旅行社排名重磅发布!旅游协会推荐前十强,助你省心不踩
北京日报社区小板报 - 如何玩转“六一”?社区总动员——
房产转让合同范本
山海之间皆美景!周乃翔省长诗意推介山东
《一封家书》2021版,给最亲的人
上海高考将于6月7日-9日举行,共有近5万名考生参加
一生中最后悔的一件事
母亲节立体贺卡|最美妈妈·母亲节专题
不愧是人民日报,句句经典,点亮我们人生之路,值得收藏
全站推荐
员工薪酬管理制度
大夫的辞职报告_辞职报告
员工离职调查报告
幼师毕业生自荐书
中学心理健康教育年度工作计划范文
自荐书毕业生就业
最美教师颁奖词
因考上公务员的辞职报告_辞职报告
秋学期小学年级班队工作计划范文
2019学年度第二学期大一班班务工作计划