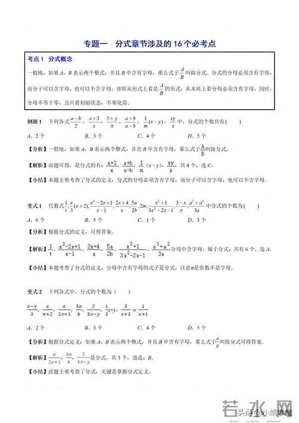
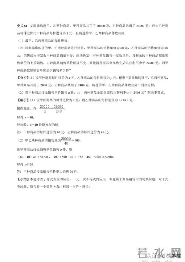
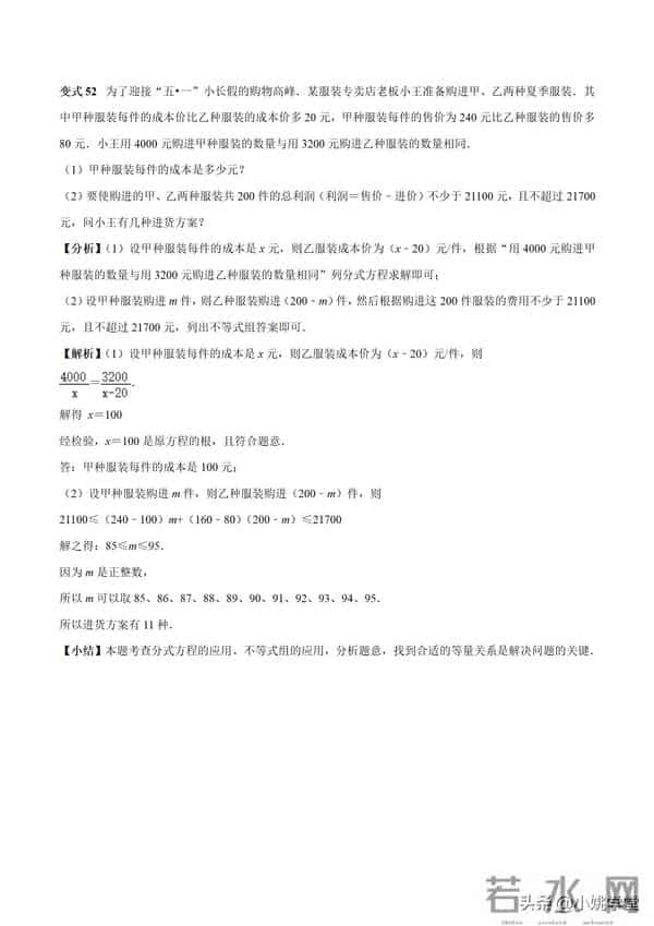
分式涉及的16个考点+解分式方程13种技巧和7大误区(附word)
备战2021中考数学
初中数学分式涉及的16个考点+解分式方程13种技巧和7大误区(附word)























































分式涉及的16个考点+解分式方程13种技巧和7大误区(附word)
共55页内容。可编辑,可打印。
如果觉得可以使用。获取资料的方式:
点击屏幕上方头像,再私信:55
本文标题:分式涉及的16个考点+解分式方程13种技巧和7大误区(附word)
本文链接:http://www.hniuzsjy.cn/xuexi/58980.html
声明:本站所有文章资源内容,如无特殊说明或标注,均为采集网络资源。如若本站内容侵犯了原著者的合法权益,可联系本站删除。
