袁洪权:康濯《我对萧也牧创作思想的看法》的版本修改
内容提要:1951年10月9日夜,康濯写毕《我对萧也牧创作思想的看法》,随即刊发于《文艺报》五卷一期(1951年10月25日)上,与萧也牧的检讨书《我一定要切实地改正错误》同时刊出。这篇文章在萧也牧批判中有重要分量,主要原因在于萧也牧和康濯的“私人关系”。1959年12月,作家出版社推出《初鸣集》时,《我对萧也牧创作思想的看法》收录其中,但在版本上呈现出明显的文字差异,作者对该文进行了大量的“修改”。这种修改行为的背后,可以为研究界反观康濯、萧也牧的复杂关系,以及共和国初期文艺界的复杂政治环境,提供最直接的证据。1980年代以后,尽管康濯出版了相关论集(包括《康濯近作》《往事?今朝》和五卷本《康濯文集》)和研究资料集(《康濯研究资料》),但《我对萧也牧创作思想的看法》再没有进入编选篇目。《我对萧也牧创作思想的看法》的历史烙印显得更加深刻,其思想史价值也得以体现,也是康濯新时期重新思考的具体表现。
关键词: 康濯 《我对萧也牧创作思想的看法》 版本修改 萧也牧 历史价值
1979年5月,正是湖南大地的春末夏初时节,复出的康濯静下心来,认真阅读着好友萧也牧的相关作品,准备为即将出版的《萧也牧作品选》这本书写作序言。此时,萧也牧去世已达八年之久(1970年10月15日,萧也牧在河南黄湖干校被折磨致死1)。重新进入萧也牧的文学作品,康濯此时的心情极为复杂:“我从头到尾读下来,实在忍不住万感交织。”这种“万感交织”2的复杂情感背后,表达出他对萧也牧的忏悔情结。进入新的历史时期,萧也牧事件作为共和国文学史绕不开的重大文学事件,重新进入到当代文学史的视野。作为批判事件真正的当事人,康濯的态度是可取的,他回顾了1951年文艺界批判萧也牧的那场运动,“我个人那一次也不实事求是地写了文章批评萧也牧,这更是我近年来早在引以为训,感到难过,深有自咎的”。3康濯提及的这篇批判萧也牧的文章,篇名叫作《我对萧也牧创作思想的看法》。
1951年10月9日夜,康濯写毕《我对萧也牧创作思想的看法》。它是一篇特殊的批评文章,因为康濯和萧也牧是非常熟悉的朋友,“我是在一九三九年知道萧也牧同志的。这十来年当中,我们始终有着较亲近的关系,其中并有三四年是在一个机关里工作”4。作为非常熟悉的朋友,康濯对萧也牧也算是“知根知底”,写文章批评萧也牧远可以道出鲜为人知的细节。我不知道当年萧也牧看到康濯这篇文章后,他内心感受是什么。此前,萧也牧因小说《我们夫妇之间》被私营电影制片厂昆仑影业公司拍摄为同名电影,他的其他文学作品也逐渐被纳入到电影制片的拍摄过程之中,被文艺界认定为“被一部分人当着旗帜,来拥护一些东西,反对一些东西了”5,进而受到来自官方的《人民日报》和《文艺报》的联合批评,认为它代表一种不良的文学创作倾向,“在创作上的表现就是脱离生活,或者依据小资产阶级的观点、趣味来观察生活,表现生活”6,“迎合了一群小市民的低级趣味”7。《人民日报》于该年6月10日刊发文学评论家陈涌《萧也牧文学创作的一些倾向》,对萧也牧新中国成立初期的文学创作倾向提出批评,接着在1951年6月25日《文艺报》四卷五期,署名读者“李定中”(实为冯雪峰之化名)发表《反对玩弄人民的态度,反对新的低级趣味》,把萧也牧的文学创作定性为“新的低级趣味”,并把萧也牧与林语堂、左琴科并列。为了加强对“读者来信”的批判力度,《文艺报》特在该文前加了“编者按”,对“读者李定中的这篇来信,尖锐地指出了萧也牧的这种创作倾向的危险性,并对陈涌的文章作了必要而有力的补充,我们认为很好。我们热烈欢迎广大读者对文艺创作大胆地提出各种意见;我们特别希望能多收到这样的读者来信”8。尽管有短暂的“插曲”,《光明日报》副刊“文学评论”发表过裘祖英(王淑明)的《论正确的批评态度》,对“李定中”(冯雪峰)的庸俗批评提出反批评,但这种声音很快被文艺报编辑部压下去。作为文艺界的领导人和《文艺报》的主编,丁玲于1951年8月10日在《文艺报》四卷八期刊载《作为一种倾向来看——给萧也牧同志的一封信》,以公开信的形式,提出对萧也牧文艺创作的批评。在这篇文章里,丁玲特别提及萧也牧的好朋友康濯。
那时《我们夫妇之间》才发表不久,有人向我说这篇小说很获得一些称赞,很多青年人都喜欢。我就曾经和康濯同志说,这篇小说很虚伪,不好,以及他自己的意见,告诉过你,不过没有引起你的重视。那时我们(我说的是《文艺报》的几个编辑同志)还并不打算对你有所批评。我个人更不想在报纸上公开来批评你的作品。9
也就是说,康濯和丁玲早在1950年的具体交谈中,就对萧也牧的文学创作倾向有一致的看法,他们都认为,萧也牧新中国成立初期的文学创作倾向是不好的。那么,在这样的背景下写作《我对萧也牧创作思想的看法》,康濯肯定会把之前(1950、1951年)与丁玲交谈的看法细节透露出来。
1959年12月,作家出版社出版《初鸣集》,此书乃康濯结集的文学评论集,《我对萧也牧创作思想的看法》亦收录其中,但正如他在后记里交代的,“这些文章都在编选的时候稍微作了点文字的修正和整理工作”⑩。具体落实到《我对萧也牧创作思想的看法》,康濯所作的“文字的修正和整理”具体体现在哪些地方?经过细读,我们发现它涉及到版本差异的修改,主要分为两种情况:完全删除和部分修改。我们先看完全删除的内容。
一、完全删除及其相关性分析
对比《我对萧也牧创作思想的看法》初刊版(1951)和初版本(1959),我们发现文章里完全删除的内容,集中体现在第三部分和第四部分。第三部分删除的内容为这些句子:
我同意丁玲同志《作为一种倾向来看》这篇文章的观点,我不只是简单的同意,并且是从里边得到了很多教育。我看了这篇文章和陈涌同志等的其他批评文章,联系着想起了也牧同志创作上的一些情形。
丁玲的文章《作为一种倾向来看》在1951年6月之后的批判萧也牧运动中,有重要的推进作用。它是继李定中(冯雪峰)《反对玩弄人民的态度,反对新的低级趣味》、陈企霞《关于文艺批评》之后,批判萧也牧力度最大的文章。在文章中,丁玲透露了萧也牧曾经求助于自己的私人信件,但她并没有以私人性信件的方式回复萧也牧,而是采取了公开信的方式。这种公开信,“但作者认为有使公众知道的必要,因而公开发表的信”11,使其原本一方(萧也牧)的期待发生了重大变化。丁玲在文章中表达的,尽管仍旧是治病救人的策略,“只在想帮助你思考你的作品的问题。你是有写作能力的,希望你老老实实地站在党的立场,站在人民的立场,思索你创作上的缺点,到底是在哪里”,12但文章写作的出发点却发生了变化。正是这篇文章的“启发”,导致康濯写作《我对萧也牧创作思想的看法》,对萧也牧进行批判(正如康濯自己的交代文字)。但是,1955年胡风案之后,丁玲亦陷入到批判运动囹圄,首先是被定性为“丁陈反党集团”,其次在1957年反右运动中被定为全国文艺界的大右派,成为文艺界最重要的“反面人物”。此时(1959年)文章里含有赞赏性再提丁玲这个文艺界反面人物(文艺界的大右派分子)的口气,似乎显得有点不合时宜,康濯当然删除文字叙述中丁玲的这种影响力,同时也为撇清自己和丁玲的密切关系作必要的遮蔽。这样的删除,应该有政治环境突变的考虑,也是康濯自我保护的有效途径。如果此时在文章中继续透露自己和丁玲曾经的密切关系,首先会对康濯敏感的、不稳定的政治身份带来影响。在《初鸣集》后记中,康濯有这样一句话,“另有个别曾被评论到的作者,现在则已自绝于党和人民,堕落到时代列车的外面去了”,显然是有所指的。从他建构《初鸣集》出版的文章组成来看,第二部分内容为“反右派斗争和思想批判”,主要由五篇文章组成,分别为:《为了工人阶级文艺的大繁荣——读周扬同志〈文艺战线上的一场大辩论〉》《肃清“灵魂腐蚀师”丁玲的毒害》《能够“放心”和容忍么?》《斥“一本书主义”》《要以“关于胡风反革命集团的材料”为武器》,分别批判了1957年被划定的文艺界右派分子如丁玲、冯雪峰、刘绍棠、刘艺亭、萧乾等人,还批判了反右之前曾展开的胡风批判和萧也牧批判。其中两篇文章针对丁玲,一为《肃清“灵魂腐蚀师”丁玲的毒害》,一为《斥“一本书主义”》。而在呼应周扬《文艺战线上的一场大辩论》的文章中,康濯也重点批判了右派分子丁玲的问题。写作于1957年8月19日的《肃清“灵魂腐蚀师”丁玲的毒害》一文,是康濯在反右运动开展之后批判丁玲的重要文章之一。他认为丁玲“在政治上所贯彻和宣传的文艺路线,是反动资产阶级的利欲熏心的路线,是麻醉青年的灵魂腐蚀师的路线”,进而认定“和丁玲及其反党集团的斗争,乃是文艺上的社会主义和资本主义道路的你死我活的严重斗争,是要不要党,是执行马克思主义的文艺路线还是资产阶级个人主义的文艺路线的斗争,是灵魂工程师的道路还是灵魂腐蚀师的道路之间的斗争”。13丁玲的“一本书主义”,也是康濯重点批评的内容,写于1956年1月中旬的《斥“一本书主义”》,是在丁玲、陈企霞“反党集团”被批判的时候。在文章中,康濯指出丁玲“提倡‘一本书主义’”的实质,就是“一种利欲熏心的剥削者的论调,一种彻头彻尾的资产阶级文学上的地位主义和个人主义的论调”14。在这样的政治背景下编入《我对萧也牧创作思想的看法》,康濯不得不考虑对涉及丁玲文字的“清除”。这在某种程度上,保证了著者康濯在政治上与“反动”的右派作家丁玲保持的政治距离和政治姿态。
第四部分删除了连续的三段内容:
以上就是我对萧也牧同志创作思想上错误倾向的看法。
我说了这许多,是不是说,我一直就对也牧同志创作思想上的错误,看得很清楚呢?不是的!
应该说,远在一九四一年,我就看到了一些也牧同志创作思想上的毛病的,但我看的不尖锐。我一直很敬佩也牧同志创作上的才能,这应该说是对的;但却往往错误地赞美他的“技巧”,欣赏他从生活当中发现的落后的东西。《觅召工》和《第一课》,我认为都不能发表,但我当时总还觉着这两篇作品很有些“生动”的地方。也牧同志曾给我的某几篇小说出过主意,叫我如何如何添一点什么趣味和噱头,虽然经我考虑以后,都没有接受意见,但我有时还是佩服他的所谓观察细小生活的“深刻”。《我们夫妇之间》,我怕是原稿的第一个读者,我当时对这篇小说有意见,但却不是根本否定的意见,我认为这篇作品也还是有好处的。而就在我自己的一些作品中,也并不是没有一点小资产阶级的趣味和其他的缺点和错误。直到也牧同志与我谈过所谓“感情”和“提高”等问题以后,我又慢慢知道了一些当前文艺思想上的问题,并从学习中得到一些教育,特别是丁玲同志给我谈了对《我们夫妇之间》的意见以后,我对也牧同志的错误,才慢慢明确,才不断给他提出意见,我并且向他提出过,要他批判地对待他的所谓读者影响,要他看清楚,崇拜《我们夫妇之间》等作品的读者,并不会一直崇拜下去的,小资产阶级的读者,也大都在急剧地进步。但就在提意见的时候,我也不是没有过一点顾虑,甚至还曾有过少许的友情观念,以至有时把尖锐的意见,用不太严肃的方式提出,有时却又绕点弯子……我也是小资产阶级知识分子出身,我并不是没有与也牧同志错误的思想感情共鸣的地方,我的思想,也并没有很好改造。这是我应该检讨的。
第一段没有多大的思想内容,它呈现出的是第四部分内容对前面内容的“总结”。后两段文字却很有意思,认真读来我们发现,这其实也算是康濯的“检讨书”。正如他的交代,“我也是小资产阶级知识分子出身”,难免在创作上与萧也牧有感情共鸣的地方,这种行为是应该受到批判的。加上中国传统文化里有一种说法,叫作“近墨者黑,近朱者赤”,他与萧也牧有如此密切的关系,在创作倾向上肯定有相通的地方,他也应该进行“检讨”。而他在文字中强调“特别是丁玲同志给我谈了对《我们夫妇之间》的意见以后,我对也牧同志的错误,才慢慢明确”的说法,正如前文所说,丁玲已经成为全国文艺界的最大的右派分子,消除她对文艺界的正面影响力,是此时文艺界广大的文艺工作者的应有之义。1951年批判萧也牧的运动时,康濯算不算得上是改造好的小资产阶级知识分子?与萧也牧相比,康濯显然被体制认可度更高,但正如毛泽东指出的,“小资产阶级出身的人们总是经过种种方法,也经过文学艺术的方法,顽强地表现他们自己,宣传他们自己的主张,要求人们按照小资产阶级知识分子的面貌来改造党,改造世界”15。康濯在文字行间里,表达了自己应该深刻检讨,“我的思想,也并没有很好改造”,与政治领袖毛泽东的政治要求显示出高度的一致性。这本身涉及知识分子思想改造的主题,但执政党中国共产党对知识分子特有的看法证明,知识分子思想改造这一运动是一个长期的过程。康濯这种修改行为,至少表明他认同了执政党对知识分子思想复杂性的看法。
二、部分修改及其相关性分析
尽管1951年初刊本和1959年初版本篇目的题目一致,皆为《我对萧也牧创作思想的看法》,但需要注意的是,从文章内容来看,文章题目所包含的情感已经发生了戏剧性的“变化”。此前在初刊本中,康濯文中提及萧也牧这个名字的时候,后面都有一个特别明显的词语进行限定,叫作“萧也牧同志”或“也牧同志”。显然,康濯对萧也牧的这种称谓,直接来源于丁玲的文章《作为一种倾向来看——给萧也牧同志的一封信》,她在里面对待萧也牧仍旧以“同志”相称,不管是“萧也牧同志”,还是“也牧同志”。而在1959年初版本中,康濯提及萧也牧不再以“同志”相称呼。
1950年代的政治语境里,“同志”这个词有很重要的政治含义,它指称的是“为共同的理想、事业而奋斗的人,特指同一个政党的成员”16。也就是说,在1951年6月以来批判萧也牧运动的过程中,尽管有李定中(冯雪峰)把萧也牧作为对立面的敌人(比作作家林语堂,和苏联的反动作家左琴科)进行批判,但整体来说,文艺界(不管是陈涌、丁玲,还是康濯)对萧也牧批判的过程中,并不是一棍子要打死萧也牧,而是进行了所谓的“政治保护”,他是被纳入到文艺界内部清理的问题中进行批判的对象,萧也牧仍旧是革命文艺阵营中的“同志”。初刊本中包含“萧也牧同志”或“也牧同志”这个词,总计为59个,而到初版本中,除了因为内容删除的缘故之外,包含了40个“萧也牧”词语。从“萧也牧同志”(或“也牧同志”)到“萧也牧”称谓变迁的背后,我们可以看到经历1957年文艺界的反右运动之后,萧也牧理所当然地成为“右派分子”,而且是“‘反党反社会主义’的‘阶级敌人’”17的最坏的右派分子。萧也牧再次被康濯提及,当然不能再表达出“同志间”的这种情感和友谊。这是他把“萧也牧同志”(或“也牧同志”)修改为“萧也牧”的最直接原因。而这种称谓修改体现出来的思想,充分表现出康濯在风云诡变的政治风浪选择中强烈的自我保护意识:他要撇清自己和萧也牧曾经的密切关系,并表达出与萧也牧天然的“区别”。他自己是可以改造的“小资产阶级”知识分子,而萧也牧从骨子里就是最坏的“剥削阶级”知识分子(修改编号16)。从“小资产阶级”知识分子到“剥削阶级”知识分子的身份修改,康濯已经把萧也牧推向了被批判的“深渊”。
部分内容修改量很大,多达二十三条,但这里在观照分析的过程中只针对在文字上进行较大修改的内容进行分析,这里用表格对照其修改文字。





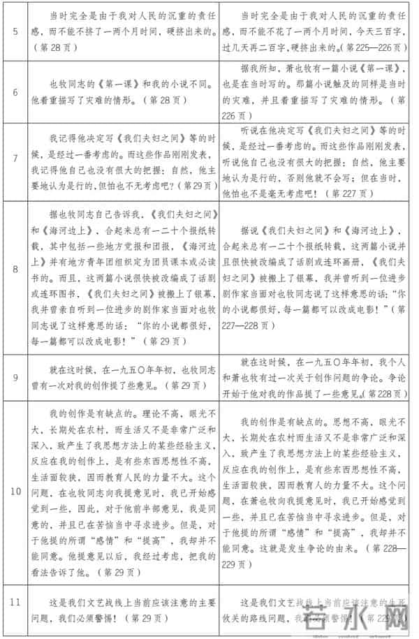
我们从表格的前后文字修改中进行仔细分析,此表标注的23条修改记录,系康濯在文章中酌情修改。但是,有些修改并没有改变论述的基本信息和批判的相关态度,我们就不对此进行分析,这些修改条目包括编号3、6、7、9、10、11、14、15、18、19、20和22(涉及相关性的分析,下文会结合着论述)。这里,我们逐条分析剩下的修改内容如下:
先看编号1的修改。《文艺报》1951年初刊的文字陈述,主要表达的意思是很清楚的,康濯在以《人民日报》和《文艺报》展开对萧也牧批判运动过程中,表达了一种顺应性参与。他的这种顺应性参与,显然属于“被动”的过程,正如他自己说的,“这个批评运动,给了我深刻的教育”,之后才有他应该把他所知道的“萧也牧同志创作思想上的某些情况,写一点出来”。如果没有这“深刻的教育”,此文恐怕不会出现。1959年作家出版社初版的文字修改,则把康濯的这种顺应性参与批判萧也牧的过程进行了有意遮蔽,他写《我对萧也牧创作思想的看法》的动机变成了主动而积极的参与,“由于我对萧也牧从事文艺活动的情况多少有些了解”,他必须参与到批评萧也牧的运动中来。小小文字修改的背后,从而真正实现了批判者写作动机的有效转换,这正好适应了1957年文艺界反右运动之后的文化语境。它也消解了1951年全国文艺界批判萧也牧的政治基础,把“内部清理”的运动变成为一种带有敌对性质的清算和清除运动。
编号2的修改,主要体现在文字的删除上,康濯保留了主干内容文字,即他是在1939年认识萧也牧的,而萧也牧的文学创作也在1939年开始,但1959年初版本时,他刻意遮蔽了他们的交往细节。1951年10月康濯参与对萧也牧的批判,目的是“治病救人”,萧也牧的创作思想问题仍旧被放置在文艺界的内部矛盾中进行,他属于“内部清理”的范畴(并不在清算和清除之列),作为私底下与康濯交往颇多的朋友,康濯也是基于这样的政治认识,参与对萧也牧的批评过程。更何况文艺界的领导人包括丁玲在批评萧也牧的过程中,仍然采取的是这种态度,康濯不可能越出这个基本的政治框架(注意冯雪峰的批判文章《反对玩弄人民的态度,反对新的低级趣味》,仍旧称萧也牧为“作家萧也牧同志”;丁玲文章《作为一种倾向来看》,其副标题就是“萧也牧同志”)。
编号4、5和6这三条的修改,可以结合起来进行分析。1951年初刊时,康濯回忆在1940年代初期进行文学创作的过程中他和萧也牧进行创作的艰辛与工作压力,至少在工作的态度上,康濯认为萧也牧是值得认可的。但到1959年初版时,康濯把萧也牧排除在这种艰辛的工作陈述之外,萧也牧成为他叙述的“局外人”,那样的工作环境和写作环境,反而变成了康濯的“专利”。这在某种程度上遮蔽了萧也牧曾经的工作态度和写作态度,从而有效地进行了政治剥离,进而适应1959年的政治批判。
编号8涉及的两处修改,颇有意思。第一处,为1951年初刊时康濯叙述的是萧也牧亲自告诉他后面的事实,但到1959年初版时却变成了“据说”。萧也牧“亲自”告诉康濯,和康濯的“据说”之间,其差距是很大的:“据说”可以理解为很多人都听到过这样的传闻,至少有一种“众口铄金”的感觉。这样的修改,增强了萧也牧被批判的正面道德力量和价值指向。第二处,为1951年初刊时康濯谈到小说《我们夫妇之间》和《海河边上》的文学影响力,“包括一些地方党报和团报,《海河边上》并有地方青年团组织定为团员课本或必读书的”,1959年初版时康濯把来自党报和团报,甚至共青团的传播因素进行了有效的遮蔽。1951年的叙述从侧面说明,在萧也牧文学影响力的赢得过程中,党报、团报、共青团组织机构(不管是共青团中央还是地方的共青团组织)都是重要参与者。这也是至今在萧也牧研究中被忽略的研究空间。1959年初版的修改,康濯的这种叙述,保证了党组织和团组织这样的政治力量的“纯洁性”,这适应了1950年代新政权在政治塑造中的特殊意识形态建构,保证了组织力量在政治生活中政治的“正确性”。
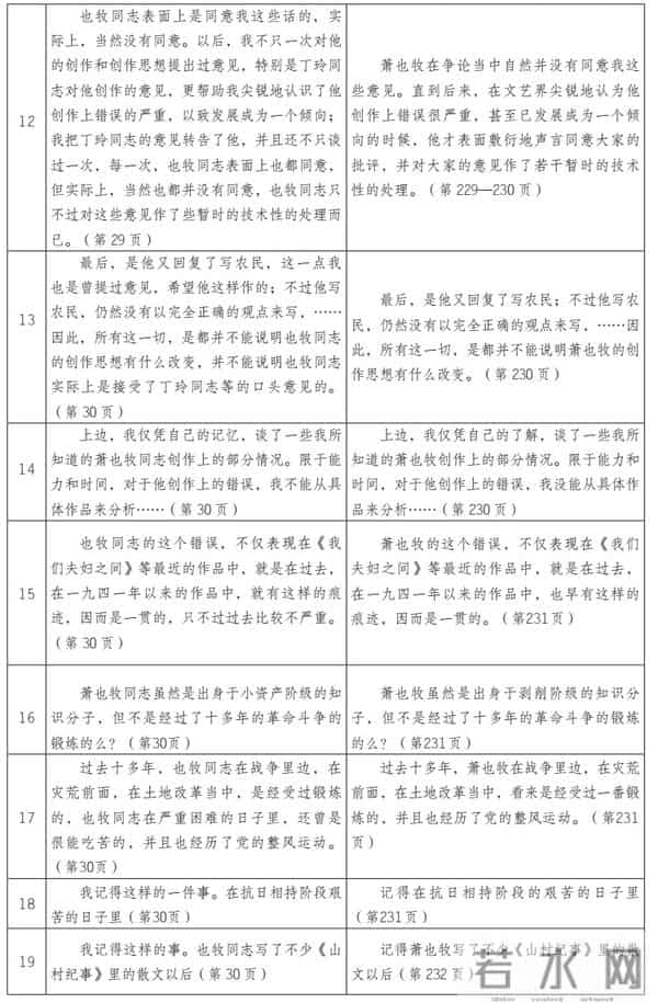
编号12的修改,可以与编号9、10、11和13结合起来进行分析。有关丁玲的叙述文字,正如前文所指出的,因丁玲的政治身份在1955年丁玲陈企霞“反党集团”和1957年丁玲冯雪峰“反党集团”中被定性,康濯回避了与丁玲相联系的文字交集,这是出于政治立场的考量。但是,康濯1951年初刊的叙述中,他与萧也牧是没有争论的,到1959年初版时,他加强了对争论的“色彩”。而在没有“争论”的前提下,他们的文学观点有某种“相似性”,因而在实际的文学经验交流中,康濯对萧也牧的文学观点有所认同,“在也牧同志向我提意见时,我已开始感觉到一些,因此,对于他前半部意见,我是同意的,并且已在苦恼当中寻求进步”,但1959年初版时,康濯坚持以论争为前提,否定了萧也牧对他文学创作意见的意义,从而遮蔽了真实的情况。这种有意遮蔽萧也牧文学创作观的意图,显然是为了坚持对萧也牧的正确批判。另外,值得注意的是,1951年初刊时,康濯透露出自己写作这篇文章,是在丁玲的启发之下进行的,但1959年初版时,他把文章写作意图进行了完全的遮蔽,彻底与丁玲划清了界限。
编号16的修改,直接改变了批评萧也牧的“性质”。1951年初刊时,康濯认定萧也牧是“小资产阶级的知识分子”,1959年初版时他把萧也牧定位为“剥削阶级的知识分子”。小资产阶级的知识分子的改造是可能的,但剥削阶级的知识分子的改造,则显示出更加的严峻性和艰巨性。称其为剥削阶级知识分子意味着萧也牧是难以改造的知识分子,骨子里一贯带有反动的思想。这一修改的背后,使萧也牧成为真正的政治敌人。1957年反右运动之后,萧也牧的确被定性为反党反社会主义的阶级敌人,康濯的这种政治性质的修改,切合了1957年之后的中国政治环境对右派分子的分类属性。这样的条件下来理解编号17对萧也牧行为的修改,当然是可以理解的。作为剥削阶级的知识分子,萧也牧不可避免地让人想起剥削阶级的某些阶级特征,剥削阶级的本性决定了他没有吃苦耐劳的优秀品质,所以康濯进行了文字的删改,把“也牧同志在严重困难的日子里,还曾是很能吃苦的”这样的文字进行了清除。
编号20的修改,是颇值得注意的,这主要体现在修改导致文体特征的变化:从亲切的书信体变成了一般性的陈述体。正如前面提及的,康濯写作《我对萧也牧创作思想的看法》缘于丁玲《作为一种倾向来看——给萧也牧同志的一封信》的启发。这种启发最大的体现在于文体属性,康濯实际运用的正是这种文体。整个文章最主要的体现,就是这一段在很大程度上借鉴于丁玲。1951年初刊时这段话带有强烈的“针对性”,它针对的是康濯写作此文的目的:一方面,康濯是在批判萧也牧的文学创作倾向,另一方面是引导萧也牧能够从这样的批判运动中走出来。康濯用这样的言语形式,其意思非常明显,就是希望萧也牧看到这篇文章(显然,萧也牧肯定会看到这篇文章,因为同期刊载了萧也牧的检讨书《我一定要切实改正错误》),能够继续保持自己对思想改造运动的长期性有正确的认识。1959年初版时,康濯把书信体语气完全进行了改写,变成一般性的陈述语言,他把“萧也牧问题的症结”完全公布在广大人民群众面前,失去了1951年初刊时那种亲切的语言。
编号23的修改,属于增加内容。这种增加内容的方式,使得行文的论述得到进一步加强。康濯在文章结尾处,表达了对萧也牧的真诚期待,切合了1951年全国文艺界开展对萧也牧文艺创作批判的政治目的:“治病救人。”但是,在1959年初版时,康濯把萧也牧内心深处最坏的打算带来的后果表达了出来,认为萧也牧“如果再不痛改前非,而一任这个丑恶的灵魂存在和扩大下去,那后果肯定将不堪设想”。也就是说,萧也牧抵抗文艺界批判他的思想如果存在,这证明萧也牧有一个“丑恶的灵魂”。按照后来萧也牧的定性,这证明萧也牧内心深处有一个“丑恶的灵魂”存在,他成为反党反社会主义的阶级敌人,是右派分子中最坏的右派分子。这种文字修改,明显是一种政治恫吓语气的具体体现,此语气是当时大多数批判文章都具备的、特殊的时代属性。
《我对萧也牧创作思想的看法》1951年初刊本和1959年初版本涉及的版本变迁及其差异,明显地体现出特定时代的政治压力之下,作家不得不刻意进行的修改行为:不管是康濯对1950年代文艺界大右派分子丁玲相关文字的“刻意回避”,还是在文本细节中对萧也牧的称谓修改(从“萧也牧同志”或“也牧同志”到“萧也牧”的处理),还是在文本措辞的仔细修订与删改(本文统称为“修改行为”)上。
三、1979年后《我对萧也牧创作思想的看法》的“处置方式”
康濯的这种修改行为,至少让我们看到,1951年写作《我对萧也牧创作思想的看法》参与批判萧也牧时,他并没有刻意回避自己和萧也牧长期生活形成的“革命友谊”,仍旧把萧也牧当作自己的朋友,并且也表达出对萧也牧的写作期待:“希望萧也牧同志彻底改变小资产阶级的思想和立场,在毛泽东思想照耀下,全身心投入实际斗争,改造自己,改正错误,写出好的作品来。”18但是,随着1955年、1957年文学环境的变化,康濯在文字的修改过程中刻意回避了自己与丁玲紧密关系的同时,还试图在政治上与萧也牧划清界限,努力表现自己在新政权(或革命阵营)中的政治责任和政治使命。显然,《我对萧也牧创作思想的看法》作为一个独特的文本,是我们管窥康濯这样的文化人在1950年代政治文化环境中文人心态的“最佳材料”19。
但是,在私人性联系中,萧也牧和康濯仍旧保持着真诚的朋友关系,这从侧面给我们证明:当代文人的交往,不能仅以书面文字为据,其日常交集尤其值得注意。1979年,康濯就透露萧也牧和自己的私交甚笃。经历1951年文艺界批判运动之后,萧也牧离开了共青团中央机关宣传科,进入青年出版社做文学编辑工作,康濯与萧也牧仍有联系,甚至在1957年“我们曾不断来往,坦率地交谈过大鸣大放中各自的表现,而毫没感到过他会堕入反动”,尽管后来萧也牧身陷囹圄,但他们仍旧保持着通信,“最后一次信记得是文化大革命前夕,他在辽宁锦州附近参加农村社教运动时写来的,说是生活上有不义之灾,要我帮助,这是我们关系中常有的事,在写作的构思和艺术细节以及日常生活上,都曾互有所援……但他生活上求援却不大慷慨,往往缺五十块钱而开口只提三四十。锦州那一次我也想到了这一点,按信上所提加码寄去了,只是不知他有什么意外,而以后就再无音讯”20。萧也牧在经济困窘时,还想到向康濯进行求助,这说明当年(1951年)康濯写文章批判萧也牧,萧也牧从心底是理解他的,康濯仍旧是萧也牧认可的知己朋友。
另外,需要注意的是,进入新时期(1978年)之后,康濯对萧也牧表达了真诚的“忏悔”,对自己1951年10月写作《我对萧也牧创作思想的看法》这篇文章的行为进行了深刻反思,第一次是为《萧也牧作品选》作序:“我个人那一次也不实事求是地写了文章批评萧也牧,这更是我近年来早在引以为训,感到难过,深有自咎的。”21第二次是回顾他自己三十年的创作历程,“当然1956年以前,文艺界也有过‘左’的过火斗争和粗暴批评,这是大家知道的事。而在这方面,我则既参与并因之有过缺点错误,如像批评萧也牧同志的作品即是;但同时也不能说自己思想上就毫无顾虑”22。而在萧也牧彻底的政治平反陷入困境之时,他向萧也牧的亲属提供了道义上的支持,并在《萧也牧作品选》的出版过程中成为最重要的“助推者”,亲自为这本书的出版写作了长达万言的序言《斗争生活的诗篇》,对萧也牧的文学成就进行高度评价,“比较善于按照生活的本来面目,抓取若干带有本质和典型意义的事件和细节”、“含有着泥深土厚的地方风习和抒情色彩”、“幽默的语言描绘,把朴素的画幅点染得浓淡交织而多姿”23,为萧也牧在1980年代文学史中形象的塑造产生深刻影响。
1980年9月,四川人民出版社推出“作家近作”系列,《康濯近作》列入丛书内。康濯把1979年5月为《萧也牧作品选》出版写作的序言《斗争生活的诗篇》放入书里,再一次充分表达了他对老友萧也牧的悼念之情,也是他“引以为训”的具体体现。而在1984年12月湖南文艺出版社推出《康濯研究资料》时,健在的康濯实际参与了此书的编辑过程,书前有康濯撰写的《自传》,他选择了回避1950年代那篇批判萧也牧的文章。康濯去世后曾出版过两种他的书籍:一为《往事?今朝》,由重庆出版社1992年出版,收录了康濯给《萧也牧作品选》写作的序言《斗争生活的诗篇》;一为《康濯文集》,由湖南文艺出版社1998年出版,不再收录《斗争生活的诗篇》,也没有收录《我对萧也牧创作思想的看法》。显然,康濯后人在编选他的作品集时,考虑了老人1979年以来对待萧也牧的“情感”,最终舍弃了《我对萧也牧创作思想的看法》的编入。康濯这种对待萧也牧的态度,也应用到了丁玲身上。前面我指出过,在1959年作家出版社推出的《初鸣集》中,曾收录康濯的三篇批评丁玲的文章,分别为《斥“一本书主义”》《为了工人阶级文艺的大繁荣》和《肃清“灵魂腐蚀师”丁玲的毒害》,但进入新时期他对这些文章都进行了剔除,原因在于“1957年丁玲同志受屈之时,我在对待她的态度上却有过缺点,这使我每一想起就难过”。24遗憾的是,1998年出版《康濯文集》时,这些文章仍旧没有编入,可以看出康濯后人在处理他的文集时与康濯保持的一贯态度。康濯还在编排的《康濯研究资料》25这本书中,保留了萧也牧当年给他创作的评论文章《〈腊梅花〉及其他——文艺学习笔记之一》。从某种程度上说,康濯颇为看重萧也牧对他的文艺评论(也是友谊见证的重要表现之一)。
康濯晚年对《我对萧也牧创作思想的看法》文本的处置方式,与丁玲在1979年以后处置《作为一种倾向来看——给萧也牧同志的一封信》完全相反。1982年在天津的文艺界座谈会上,丁玲透露了当年写作这篇文章的真正缘由。
《人民文学》把这个作品(《我们夫妇之间》)当作好作品发表,当时我虽认为不太好,但没有吭声,没有写文章。后来我离开北京到南方,陈企霞找冯雪峰写了篇文章,这篇文章立场是好的,态度是严肃的,但过分了一点,引起一些人的反感。《人民日报》编辑部开会,一位文艺领导人就在那里说:《文艺报》的路线错了。陈企霞要组织《文艺报》的通讯员们座谈,来证明冯雪峰的文章是对的。我说:不行,你这样组织一部分人写文章座谈,不能解决问题,反而使不同意你的意见的人更加反感。这样就不成了“派”了!我说,这不好,我来写文章吧!26
三十一年之后,丁玲对这篇文章依然有着深刻的印象。但是,从谈及这篇文章的语气来看,她根本没有对当年(1951年)的那场批判运动进行有效的“反思”。面对萧也牧批判这一历史事件,丁玲并没有做出真诚的忏悔,相反地,在作品集出版的过程中,批判萧也牧的文章《作为一种倾向来看——给萧也牧同志的一封信》仍旧陆续收集在书籍中流传开来。1980年代先后出版的书籍中,如下书籍包含了这篇文章:《生活?创作?修养》27《丁玲选集》(3)28《丁玲文集》(6)29和《丁玲论创作》30。这种保留文章的鲜明而一贯的态度,至少从侧面看出丁玲对1950年代批判萧也牧这一事件的基本态度:对萧也牧批判的坚持行为和不反思行为。
[本文为2019年度教育部哲学社会科学研究重大招标项目“中国现代文学批评史料编年整理与研究”(项目编号:19JZD0370)、西南科技大学研究生精品课程“中国现代文学史料学”(项目编号:20JPKC06)的阶段性成果]
注释:
1 张羽:《萧也牧之死》,《新文学史料》1993年第4期。
② ③ 202123 康濯:《斗争生活的篇章》,《萧也牧作品选》,百花文艺出版社1979年版,第1、14、14—15、14、12页。
4 18康濯:《我对萧也牧创作思想的看法》,《文艺报》1951年10月25日。
5 ⑦ ⑨ 1112 丁玲:《作为一种倾向来看——给萧也牧同志的一封信》,《文艺报》1951年8月10日。
⑥陈涌:《萧也牧文学创作的一些倾向》,《人民日报》1951年6月10日。
⑧《反对玩弄人民的态度,反对新的低级趣味》文章前的《文艺报》编者按语。李定中:《反对玩弄人民的态度,反对新的低级趣味》,《文艺报》1951年6月25日。
⑩康濯:《写在后面的话》,《初鸣集》,作家出版社1959年版,第280页。
16中国社会科学院语言研究所词典编辑室:《现代汉语词典》(第6版),商务印书馆2012年版,第450页。
13康濯:《肃清“灵魂腐蚀师”丁玲的毒害》,《初鸣集》,作家出版社1959年版,第77—78页。
14康濯:《斥“一本书主义”》,《初鸣集》,作家出版社1959年版,第86页。
15毛泽东:《在延安文艺座谈会上的讲话》,新华书店1949年版,第27页。
17张羽、黄伊:《我们所认识的萧也牧》,《萧也牧作品选》,百花文艺出版社1979年版,第371页。
19徐庆全曾指出,1955年6月开始的丁玲、陈企霞反党集团的批判是由康濯挑起的,“对丁玲、陈企霞的批判,康濯的揭发材料是个引线”。徐庆全:《康濯何以揭发丁玲》,《炎黄春秋》2009年第9期。
22康濯:《我这三十年》,《康濯文集》(5),湖南文艺出版社1998年版,第320页。
24康濯:《情忆开国之初——最后送别丁玲同志》,《康濯文集》(4),湖南文艺出版社1998年版,第320页。
25李恺玲、廖超慧编《康濯研究资料》,长沙湖南人民出版社1984年版。
26丁玲:《谈写作》,《丁玲全集》(8),河北人民出版社2000年版,第267页。
27丁玲:《生活?创作?修养》,人民文学出版社1981年版。
28丁玲:《丁玲选集》(3),四川人民出版社1984年版。
29丁玲:《丁玲文集》(6),湖南文艺出版社1984年版。
30丁玲:《丁玲谈创作》,上海文艺出版社1985年版。
[作者单位:贵州师范大学文学院]
[网络编辑:陈泽宇]
本文标题:袁洪权:康濯《我对萧也牧创作思想的看法》的版本修改
本文链接:http://www.hniuzsjy.cn/yiwen/100554.html
声明:本站所有文章资源内容,如无特殊说明或标注,均为采集网络资源。如若本站内容侵犯了原著者的合法权益,可联系本站删除。
