泰禾董事长黄其森已结束配合调查
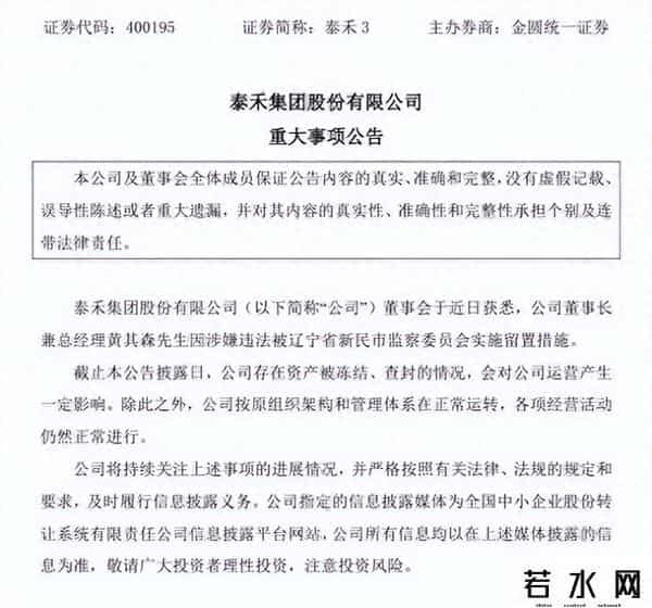
8月22日晚间,泰禾集团股份有限公司(证券代码:400195,证券简称:泰禾3)发布一则公告,称公司董事会近日获悉,公司董事长兼总经理黄其森因涉嫌违法,被辽宁省新民市监察委员会实施留置措施。泰禾集团这位掌舵人此番被留置,着实引发各界关注。

值得一提的是,这并非黄其森首次被带走调查。回溯至2022年3月,中国建设银行机构业务部原总经理、时任泰禾集团执行副总裁黄曦接受纪检监察机关调查,彼时黄其森也被带走配合调查,直至同年11月才回归岗位。
此外,依据企查查信息,黄其森本人已被列入失信被执行人名单,法院还对其发出了限制消费令。

公告中还指出,截至公告披露日,公司存在资产被冻结、查封的状况,这无疑会对公司运营产生一定程度的影响。不过,公司目前仍按原组织架构和管理体系正常运转,各项经营活动依旧有条不紊地进行。
公司表示将持续关注上述事项的进展情况,并严格依照有关法律、法规的规定和要求,及时履行信息披露义务。
同日,泰禾集团还发布公告称,收到了中国证监会福建监管局的行政处罚决定书。
由于未按规定披露重大诉讼、2020年至2022年年度报告存在重大遗漏等问题,中国证监会福建监管局决定对泰禾集团给予警告,并处以600万元罚款;对黄其森给予警告,并处以300万元罚款;对其他相关责任人也作出了相应处罚。
本文标题:泰禾董事长黄其森已结束配合调查
本文链接:http://www.hniuzsjy.cn/zixun/26498.html
声明:本站所有文章资源内容,如无特殊说明或标注,均为采集网络资源。如若本站内容侵犯了原著者的合法权益,可联系本站删除。
