唐万新出狱,悬赏2000万!曾坐拥1200亿的他,玩崩了……

这位曾掌管千亿集团的股市狂人,
结局堪称凄惨。
作者:隋坤
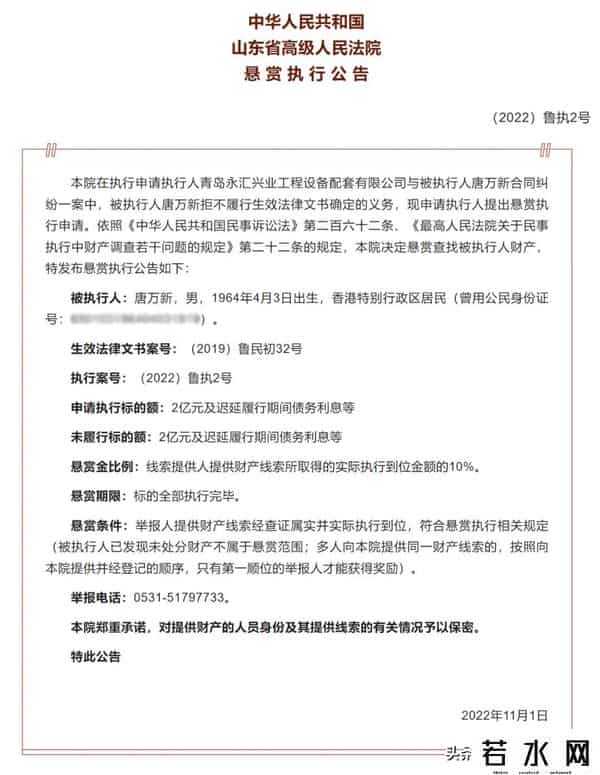
11月1日,山东省高级人民法院官方微博发布一则执行公告,悬赏标的额为2亿元,赏金最高可达2000万元,被执行人是唐万新。
这让唐万新再一次出现在公众视野中。

据悬赏执行公告显示,在执行申请执行人青岛永汇兴业工程设备配套有限公司与被执行人唐万新合同纠纷一案中,被执行人唐万新拒不履行生效法律文书确定的义务,现申请执行人提出悬赏执行申请。
申请执行标的额为2亿元及迟延履行期间债务利息等,且目前皆未履行。根据悬赏执行公告,本次悬赏金为线索提供人提供财产线索所取得的实际执行到位金额的10%,也就说,悬赏金最高可超2000万元。
当年,唐万新靠400元人民币发家,成为资本市场显赫一时的人物。其创立的“德隆系”一度发展成控资超1200亿的金融和产业集团,而后又因股票崩盘走向覆灭。
近年来,“新德隆系”的身影仍会在市场上出现,但屡屡溃败。

靠400元起家
1964年,唐万新出生于一个知识分子家庭。家中有5个孩子,他是家中幼子,也是最调皮的那个。
高中时,因父亲工作调动,唐万新全家搬到了新疆。
初到新疆,他因个头矮小,常受同学戏弄。但性格外向的他很快与同学打成一片,并被推举为班长。
1981年,唐万新考上了华东石油学院(现为中国石油大学)。但他志不在能源行业,一年后退学重考,结果阴差阳错又考上了新疆石油学院。
新疆石油学院曾创办过一个农场,不过由于管理不善,亏损严重。还是学生的唐万新自告奋勇去管理,虽然最后没能扭亏为盈,但他思维活跃、先执行后考虑的特点已显现。
1986年,改革开放的浪潮正在翻涌。当许多人还在观望时,唐万新第二次从大学退学,问哥哥要了400元下海创业了。
他开了一家彩印店,唯一业务是洗胶卷。然而,他的店里没有洗胶卷的设备。他只是将胶卷寄到广州,然后让朋友洗出来再寄回来。
靠这种简单到离谱的商业模式,唐万新在两年内赚到了60万元。

有钱之后,唐万新没有选择一个领域深耕,而是将触角伸到了一切能赚钱的角落。
上世纪80年代末,中国自行车保有量正冲向巅峰,外媒给中国冠上了“自行车王国”的称号。此时,唐万新携第一桶金杀入了自行车锁赛道。
他投资的车锁名叫将军锁,起初销量突飞猛进,可后来被发现存在严重安全隐患,最终连锁厂的生产许可证都被吊销了。
第一次“资本运作”失败后,唐万新又开始踅摸第二次投资,结果再次惨败。
那几年,电视陆续进入中国普通人家,唐万新盯上了卫星接收器这门生意。
1988年,他承包了乌鲁木齐新产品技术开发部,出资研制卫星接收器。没想到,产品研发成功后,他的技术团队被挖墙角,带着专利跳槽了。唐万新又一次血本无归。
之后,他经营宾馆、卖人造毛、加工玉石、设计名片,都以亏损告终,身家从60万变成了负债百万。他跟手下人说:“不如散伙,安心上班算了。”
但当时人均月薪百元,唐万新想靠上班还债无异于痴人说梦。
那段时间,债主们天天来堵门,他实在没辙了,只能招呼他们一起开了个会。
会上,唐万新直接“破罐子破摔”,说钱肯定还不上了,自己愿意去“蹲号子”。债主们一听被吓一跳,纷纷反过来安慰他“不要放弃,愿意等他东山再起”。债务危机就这样被暂时化解。
1991年,唐万新终于等来机会,通过代理四通打印机赚到150万元。
之后,他还完欠债,并附上利息,这让他在圈内笼络了一批追随者,很多债权人都成了他的合伙人。

千亿集团
在实业市场屡屡受挫后,唐万新开始专心投机。
彼时,许多国企改制上市,其中有不少优质企业,股票升值空间很大。
但因中国股票市场刚起步,许多国企职工手握单位的股票,却不了解股票的概念。唐万新意识到这中间有信息差,开始疯狂收购这些股票。
收来股票后,他不会等待升值,而是迅速加价卖给职业炒股客,实现短期套利。他曾一口气吃下西北轴承的1000万元法人股,再以4000万元出手,几天内净赚3000万元。
通过做股票市场上的“倒爷”,唐万新加速积累财富。监管部门很快注意到了以他为首的股票”倒爷“,出台规定“一个身份证只能买300到500股”。
但这项规定没有限制住疯狂的唐万新,他又一次钻起空子。
只见他转身去往人才市场,以免费坐飞机到深圳旅游为口号,雇佣5000人排队购买认股证和股票,然后继续加价卖给职业炒股客。他甚至给这些人开出了每人每天50元的工资,远高于当时中国人均收入。
通过倒卖股票,唐万新积累了此前不敢想象的财富。后来他说:“那几年赚了七八个亿(元人民币)。”
1992年,唐万新成立了自己的公司,取名德隆,专门进行资本运作。

因为财富积累太快,唐万新渐渐变得像个赌徒。他逐渐迷恋资本市场钱生钱的游戏,将公司战略定位由“实业投资”转向所谓的“产业整合”。
唐万新发明了一套自己的体系:先用一笔钱控股一家公司,再把公司抵押给银行贷款,同时公司在股市增资扩股融资,然后拿着贷款和融资去控股下一个公司,之后如此反复。这种行为就是“坐庄”。
此后,唐万新转战股票二级市场,先后完成新疆屯河、湘火炬、沈阳合金三家上市公司的收购,这三家上市公司日后也被称作德隆的“三驾马车”。
据《财经》报道,德隆系后来控股、参股企业达到200家左右,其中含5家上市公司;在“德隆系”控制和关联的金融机构中,有7家券商、3家信托、2家租赁公司、4家城商行和2家保险公司。
德隆系的收购涉及制造、农业、基建、金融多个方面,最终成为控制1200亿资产的庞大集团。

注定的覆灭
2002年,唐万新成为福布斯大陆富豪榜上的第27名。
有媒体注意到,唐万新作为金融市场的重要人物,生活中却不修边幅。他不爱穿西服、不爱打领带,不接受采访、不参加公开活动、不随意拍照……
而在这样的表象之下,蕴藏的是越来越疯狂的野心。唐万新已不满足于钻空子、赚快钱,而是想通过坐庄的模式打造一个民营资本集团。
可涉足那么多行业投资,却没有能力和精力去深耕行业。这导致他手下的企业盈利越来越少,融资越来越困难。
在这种情况下,为了维持股价高位,唐万新开始不择手段。他在股市里先后操控了4万多个交易账号,其中有2.7万个直接服务于德隆系“三驾马车”的股票交易。
除此之外,唐万新还会自掏腰包护盘。最夸张时,他每月光用来护盘的资金就近亿元。
唐万新拆东墙补西墙的游戏越玩越艰难。德隆商业集团看似庞大,实际上是一个缺少造血功能、输血少于失血的“虚胖”巨人。
2004年,唐万新的资产游戏终于玩不下去了,德隆系资金链危机的消息在市场上逐渐传开。当年4月14日,“三驾马车”的股票开始全线跌停,市值蒸发160亿元。德隆危机爆发。
2006年,唐万新因非法吸收公众存款和操纵证券交易价格罪,被判处有期徒刑8年,并处罚金人民币40万元。“德隆系”三家核心企业合计被罚103亿元。

·唐万新被捕。
唐万新入狱后,他的手下和拥趸沿用他的坐庄模式,在市场上继续疯狂投资各行业公司。这批人手下的公司,被称作”新德隆系“。但随着监管措施完善,这些人再也掀不起风浪。
几年之后,唐万新出狱,但其身影变得神秘,江湖上鲜有他的传闻。直到这次悬赏执行公告出来,大家才知道,原来唐万新还在走着自己的老路。
如今,被悬赏中的唐万新仍不见踪影。
这位曾掌管千亿集团的股市狂人,结局堪称凄惨,而这份凄惨似乎从故事开头便已注定。
钻空子、搞投机建起的“帝国”,必然千疮百孔,随时坍塌。也许,唐万新一直知道问题在哪,却还是选择末路狂奔。如今的一切,是他咎由自取。
总监制: 吕 鸿
监 制: 张建魁
主 编: 许陈静
编 审: 苏 睿
声明:本站所有文章资源内容,如无特殊说明或标注,均为采集网络资源。如若本站内容侵犯了原著者的合法权益,可联系本站删除。
