不同的会计岗位,日常工作内容及工作流程肯定是有区别的。作为财务部的管理人员,制定一套规范的财务岗位职责及工作流程也是很关键的,最起码能够保障日常会计实务工作能够顺利高效的完成。为了让每一位财务人不再淹没在碎片化的流程里,今天在本文,小编给大家带来了一套近乎完美的财务部岗位职责及工作流程,可以收藏备用。特别是新手会计没有太多实操经验的,建议人手一份,随时备查。
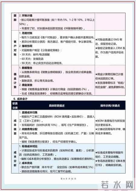
财务部岗位职责及工作流程







财务部各岗位工作流程




……看到这里,财务部岗位职责及工作流程,就先展示这么多了。除此之外,还有不同财务岗位的工作内容及流程,需要参考学习的新手会计可以获取一套!