浩泰健身,天津这些健身场馆有优惠!在你家门口吗?
天津体育爱好者们
注意啦!
体育惠民卡又签约了23家健身场馆!
看看有没有在你家门口的吧!


近日,天津市体育局官网发布了《关于第六批体育惠民卡签约服务单位名单的公示 》,在各单位自愿申报和各区体育部门推荐的基础上,经实地核查和专家评审,拟确定汇能量(天津)体育健身服务公司等23家单位为体育惠民卡签约服务单位,公示期截止到8月31日。
联系地址:天津市和平区成都道118号天津市体育局
联系人:李龙凯,电话:022-23314863
第六批体育惠民卡签约服务单位名单


关于体育惠民卡

天津自2017年8月开始向市民发放体育惠民卡补贴。体育惠民卡可在全市行政区域内“体惠卡”签约服务场所进行体育健身消费,并可用于购买规定的体育赛事观摩门票。

体育惠民卡发行三年以来,已经在全市先后公开征集了五批共计140家体育惠民卡签约服务单位,覆盖全市16个区,为广大体育爱好者提供体育惠民服务,涉及足球、篮球、排球、气排球、游泳、乒乓球、羽毛球、网球、滑雪、击剑、跆拳道、瑜伽、太极、射箭、搏击、体操、蹦床、棒球、围棋、皮划艇、轮滑、自行车、卡丁车、滑步车(平衡车)、柔道、武术、散打、摔跤、力量健身、户外运动30余个项目。
已签约的140家服务单位名单
序号
单位名称
服务项目
1
天津市海河教育园体育中心
游泳、篮球、足球、乒乓球、羽毛球
2
天津奥林匹克中心游泳跳水馆
游泳
3
天津市全民健身中心
乒乓球、力量器械、练操房、动感单车
4
天津市人民体育馆
羽毛球
5
天津奥林匹克中心体育场
游泳、篮球、足球、户外运动、力量器械、练操房、动感单车
6
天津市网球运动管理中心
网球
7
天津体育馆
羽毛球、户外运动、击剑、跆拳道
8
天津二十三号体育健身服务有限公司
篮球、足球
9
天津全明星体育场馆服务管理有限公司
乒乓球、羽毛球
10
天津泰和体育文化传播有限公司
篮球、足球、羽毛球
11
维柯特(天津)体育文化交流有限公司
力量器械、练操房、动感单车
12
天津能量健身服务有限公司河东分公司
力量器械、操房、动感单车
13
天津韦德伍斯健身服务有限公司
力量器械、操房、瑜伽
14
天津市和平区游泳中心
游泳
15
天津康体适运动健身有限公司(体适堡运动海信店)
力量器械、练操房
16
天津市和平区新华路体育场
篮球、足球、乒乓球
17
天津市和平体育馆
羽毛球、网球
18
天津莱美荟健身服务有限公司
力量器械、练操房
19
天津市武德武道运动俱乐部
跆拳道
20
天津太极恒义文化传播有限公司
太极
21
天津心思享体育文化发展有限公司(三源益康文体中心)
乒乓球、羽毛球、跆拳道、瑜伽
22
韦德伍斯(天津)体育文化发展有限公司
力量器械、操房、瑜伽
23
天津天美健身服务有限公司
力量器械、操房、动感单车、游泳、羽毛球、跆拳道、瑜伽、射箭
24
天津市天贺体育文化传媒有限公司
足球、乒乓球、羽毛球、力量器械、练操房、动感单车
25
天津进德体育文化传播有限公司
跆拳道
26
天津康莱美体育健身服务有限公司
力量器械、练操房、动感单车
27
天津力奥体育健身有限公司
力量器械、练操房、动感单车、搏击、击剑、体操
28
天津市科英斯博文化传播有限公司(王者竞技俱乐部)
篮球、足球、羽毛球
29
天津东方宝力豪体育健身有限公司
游泳、力量器械、操房、动感单车
30
蹦客地带(天津)体育文化传播有限公司
以蹦床为基础的各项活动
31
天津美术颜料厂
篮球、足球、乒乓球、羽毛球、户外运动、力量器械、棒球
32
天津市银联华彩棋牌俱乐部
围棋
33
天津市围棋运动协会
围棋
34
天津市河西体育馆
游泳
35
天津津典健身俱乐部有限公司(体适堡运动梅江店)
篮球、足球、乒乓球、羽毛球、力量器械、练操房、动感单车
36
尚体力动体育健身(天津)有限公司(英睿健康会)
乒乓球、网球、力量器械、操房、动感单车
37
九段(天津)文化传播有限公司
跆拳道
38
天津津弘武道文化传播有限公司
跆拳道
39
天津市浩泰天邦健与美健身俱乐部有限公司
力量器械、操房、动感单车
40
天津市坐标体育运动有限责任公司
力量器械、操房、动感单车、乒乓球、跆拳道、瑜伽
41
天津众信行健康信息咨询有限公司
力量器械、操房、动感单车、瑜伽
42
天津市乐知舟教育咨询有限公司
棋类
43
天津耕禾方原体育文化交流有限公司
操房、足球、排球、网球、跆拳道、击剑
44
天津市先锋体育俱乐部有限责任公司
羽毛球
45
天津市百思教育信息咨询有限公司
户外、乒乓球、空手道、跆拳道
46
天津市河北区正仁跆拳道体育健身俱乐部
跆拳道
47
天津市河北区全民健身体育服务中心
力量器械、动感单车、游泳、篮球、乒乓球、羽毛球、跆拳道、击剑
48
天津市红桥区体育场
游泳、篮球、足球、网球、力量器械、练操房、动感单车
49
天津飞腾健乐休闲健身服务公司
游泳、篮球、乒乓球、羽毛球、力量器械、练操房、动感单车
50
天津大洋体育文化交流发展有限公司
皮划艇
51
阳光游泳运动俱乐部
游泳
52
天津斯宝沃健身服务有限公司
游泳、力量器械、操房、动感单车
53
天津归来早体育文化传播有限公司(轮滑馆)
轮滑、乒乓球、操房、跆拳道、舞蹈、力量器械
54
天津英睿特健身服务有限公司
乒乓球、力量器械、操房、动感单车、
55
天津三通鑫海健身有限公司(体适堡红桥店)
力量器械、操房、篮球、羽毛球
56
天津市红桥区詹姆士体育俱乐部(西青道健身中心)
篮球、乒乓球、跆拳道、击剑
57
天津伯明顿体育健身服务有限公司
篮球、足球、乒乓球、羽毛球
58
天津市滨海新区汉沽体育馆
篮球、乒乓球、羽毛球、练操房
59
天津市滨海新区塘沽体育馆
篮球、乒乓球、羽毛球、网球
60
天津市滨海新区大港体育中心
篮球、足球、乒乓球、羽毛球、网球、户外运动、力量器械
61
天津骑行天下体育科技有限公司
自行车
62
天津申冠体育投资管理有限公司(空港体育中心)
游泳、篮球、足球、乒乓球、羽毛球、网球、户外运动
63
天津科信投资有限责任公司(大港游泳馆)
游泳
64
天津科信体育发展有限公司(大港游泳馆)
力量器械、操房、动感单车、乒乓球
65
天津市浩泰迎宾健身服务有限公司(浩泰健身)
力量器械、操房、动感单车
66
天津乐萌体育健身有限公司
力量器械、操房、动感单车
67
天津自贸区乐萌体育管理有限公司
乒乓球、羽毛球
68
程锦怡和(天津)健身服务有限公司(柒柒健身俱乐部)
力量器械、操房、动感单车、瑜伽
69
天津市滨海新区享体体育文化传播有限公司(响螺湾体育中心)
力量器械、足球、篮球、乒乓球、网球、羽毛球、轮滑、户外运动
70
天津市滨海新区围棋协会
围棋
71
天津天翼羽毛球场管理服务有限公司
乒乓球、羽毛球
72
趣玩儿(天津)体育文化发展有限公司
滑雪
73
天津祥云极速卡丁车运动有限公司
卡丁车
74
天津卓越腾飞体育馆管理有限公司(北塘文体中心)
力量器械、操房、动感单车、游泳、乒乓球、网球、羽毛球、瑜伽
75
美再晨(天津)投资管理有限公司
力量器械、操房、动感单车、瑜伽
76
天津韦斯体育健身服务有限公司(韦德伍斯)
操房、动感单车、瑜伽
77
天津金智磊体育文化管理有限公司(体适堡运动)
力量器械、操房、动感单车、游泳、乒乓球、羽毛球、瑜伽
78
天津飞翼体育文化发展有限公司
击剑
79
天津骑乐汇体育科技有限公司
滑步车(平衡车)
80
天津市西青区塔罗斯健身服务有限公司
力量器械、练操房、动感单车
81
天津市西青区民康体育俱乐部(中体力和)
篮球、乒乓球、羽毛球、力量器械、操房、动感单车
82
天津中体力和健身俱乐部
乒乓球、力量器械、操房、动感单车
83
武梅(天津)商贸有限公司(天津市跆风跆道俱乐部)
跆拳道
84
天津市西青区道兴体育俱乐部
柔道
85
维柯特健身(天津)有限公司
力量器械、操房、动感单车
86
天津曼妮健身服务有限公司
网球
87
天津市国达体育文化发展有限责任公司(西青体育馆李宁运动中心)
游泳、篮球、排球、乒乓球、羽毛球
88
天津市蜂塑健身咨询服务有限公司
力量器械、操房、动感单车
89
天津市精武体育会
力量器械、操房、动感单车、乒乓球、跆拳道、瑜伽、武术、太极拳
90
天津市辰星体育文化传播有限公司
篮球、足球、羽毛球
91
天津尚河体育运动咨询服务有限公司
羽毛球
92
天津市八乐体育运动咨询服务有限公司
羽毛球
93
天津百瑞健身俱乐部有限公司
乒乓球、力量器械、练操房、动感单车
94
天津悦动健身服务有限公司
乒乓球、力量器械、操房、动感单车
95
天津翼力健身服务有限公司
力量器械、操房、动感单车、瑜伽
96
天津胜溢健身服务有限公司
力量器械、操房、动感单车、瑜伽
97
天津市东丽区体育运动中心
游泳、篮球、足球、乒乓球、羽毛球、网球、力量器械
98
天津天海风水上休闲运动俱乐部有限公司
户外运动
99
天津市川正武道体育运动俱乐部
跆拳道
100
天津安邦教育信息咨询有限公司
操房、足球、排球、跆拳道、柔道、瑜伽、户外运动
101
天津凯尔巴迪健身服务有限公司
足球、乒乓球、力量器械、练操房、动感单车
102
天津博遥体育健身俱乐部有限公司
篮球、乒乓球、羽毛球、力量器械、练操房、动感单车
103
天津市浩力易泰健身服务有限公司
力量器械、练操房、动感单车
104
天津市津南区名成体育俱乐部
乒乓球、羽毛球、跆拳道、散打、摔跤、柔道
105
天津爱动力健身有限公司
力量器械、操房、动感单车、羽毛球、柔道、瑜伽
106
天津爱运动健身俱乐部有限公司
力量器械、操房、动感单车、游泳、乒乓球、羽毛球、瑜伽
107
天津市武清区体育馆
篮球 羽毛球 乒乓球
108
天津市武清区希望青少年体育俱乐部
游泳、篮球、足球、羽毛球、乒乓球、其他(健身)
109
中体场馆运营管理(天津)有限公司(武清体育中心)
篮球 、足球、乒乓球、羽毛球、游泳、户外运动、跆拳道、力量器械、操房、动感单车
110
天津市昊鸿翔宇投资有限责任公司(NBA中心)
篮球、力量器械
111
天津蜂塑健身有限公司
力量器械、操房、动感单车、羽毛球、瑜伽、射箭
112
天津市健翔体育运动有限公司
足球、乒乓球、羽毛球
113
天津畅丰体育文化艺术交流有限公司
篮球、足球、乒乓球、力量器械、练操房、动感单车
114
天津市静海区奥仁运动健身俱乐部
跆拳道、力量器械、柔道
115
天津静海未来乒乓球俱乐部
乒乓球
116
名豪特体育文化传播(天津)有限公司
力量器械、操房、足球、篮球、乒乓球、羽毛球、瑜伽、户外运动、射箭
117
天津市静海区新世纪超越体育健身有限责任公司
力量器械、操房、动感单车、乒乓球、瑜伽
118
天津海客体育文化有限公司
户外运动
119
天津蓟洲国际旅游度假村有限公司
冰雪、户外运动
120
恒大地产集团天津恒大酒店有限公司
游泳、篮球、乒乓球、羽毛球、网球、户外运动、力量器械、练操房、动感单车
121
天津东诚阳光文化传播有限公司
力量器械、操房、动感单车
122
天津蓟县盘山滑雪有限公司(盘山滑雪场)
滑雪
123
天津瑞斯特健身服务有限公司
力量器械、操房、动感单车、乒乓球、羽毛球、户外运动
124
天津心诚之练休闲健身有限公司
力量器械、操房、动感单车、乒乓球、跆拳道、室内高尔夫
125
正能量(天津)体育运动有限公司
操房、跆拳道、柔道、瑜伽、轮滑、户外运动
126
向日葵体育用品(天津)有限公司津围公路体育馆
乒乓球、羽毛球、力量器械
127
天津市宝坻区聚香泉游泳有限公司
游泳、乒乓球、力量器械、练操房、动感单车
128
天津市宝坻区荣盛富成游泳有限公司
游泳、乒乓球、力量器械、练操房、动感单车
129
玫瑰湾(天津)健身有限公司
力量器械、练操房、动感单车
130
天津瑞斌体育文化传播有限公司(韵泽瑜伽)
力量器械、瑜伽
131
天津百艺体育健身服务有限公司
力量器械、操房、动感单车、瑜伽、乒乓球
132
天津狂热体育发展有限公司
力量器械、操房、动感单车
133
尚清(天津)体育文化发展有限公司(宝坻体育馆)
篮球、排球、乒乓球、羽毛球
134
天津三杰足球俱乐部有限公司
足球
135
宁河区体育馆
篮球、足球、乒乓球、羽毛球
136
天津市联谊健身服务有限公司
篮球、羽毛球
137
天津市宁河区腾飞青少年体育俱乐部
篮球、乒乓球、户外运动、足球
138
天津宁河区天田游泳有限公司
游泳
139
天津市宁河区跆拳道协会
跆拳道
140
天津市宁河区足球运动协会
力量器械、操房、动感单车、足球、篮球、排球、乒乓球、网球、羽毛球、跆拳道、柔道、瑜伽、轮滑、自行车、射箭、击剑
不过,需要注意的是↓
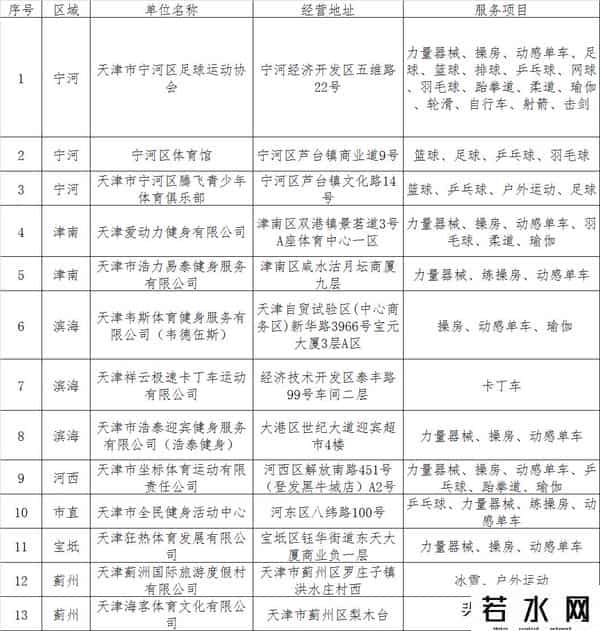
前不久,天津市体育局发布了《关于取消13家体育惠民卡签约服务单位资格的公告》,根据天津市体育惠民卡签约服务单位年度审查结果,经研究决定,自即日起,天津市宁河区足球运动协会等13家单位不再具备体育惠民卡签约服务单位资格。请广大体育惠民卡持卡市民健身消费前务必认准健身单位是否具有体育惠民卡签约服务单位资格,以免无法按规定获得体育惠民卡补贴,造成不必要的损失。

取消体育惠民卡签约服务单位
资格的13家单位名单


三点提示

一是,受新冠肺炎疫情影响,体惠卡签约服务单位在疫情期间无法正常营业,为满足广大体惠卡使用者要求,让市民充分享受到体惠卡补贴政策,2019-2020年度体惠卡使用周期从2019年8月1日-2020年7月31日延长至2020年12月31日。同时工商银行对体惠卡使用者点对点发送体惠卡使用周期延期的短信,及时通知广大体惠卡使用者延期的消息,让使用者第一时间了解政策变化。
二是从2019-2020度开始,体惠卡获得补贴的条件有调整,在年度周期内必须按照规定刷卡满500元才可以获得200元补贴,年度周期内刷卡不足500元的将不再获得补贴,消费还没满500元的持卡市民请抓紧消费。
三是2021年1月1日起开始新年度注册续期工作,届时将在津体惠APP上进行,共5万个名额,先抢先得,抢完即止,届时市体育局将通过各渠道进行宣传和报道,请市民留意天津市体育局官网和天津体惠卡官方微信。
来源:综合 天津市体育局官网 天津体惠卡 天津交通广播
声明:本站所有文章资源内容,如无特殊说明或标注,均为采集网络资源。如若本站内容侵犯了原著者的合法权益,可联系本站删除。
